
課程介紹:
課程來自澤哥的餐飲爆店閉環玩法,餐飲多平臺線上運營實戰課。從前期選址入手,詳解商圈調查、人流量測算等核心要點;再到添加劑運用技巧,涵蓋成癮、增鮮等實用方法。同時深耕抖音運營,從流量池、算法到變現路徑全解析;也包含美團點評運營,從店鋪搭建、套餐設計到推廣上榜、差評處理。全流程閉環教學,助力餐飲人掌握實戰技巧,實現門店爆店增長。
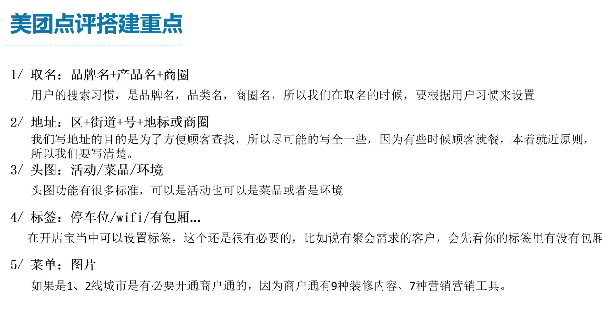
視頻截圖:

課程目錄:
01.(選址課)第一課、小吃行業特性.mp4
02.(選址課)第二課、餐飲店特性.mp4
03.(選址課)第三課、調查商圈.mp4
04.(選址課)第四課、商圈定義.mp4
05.(選址課)第五課、調查數據.mp4
06.(選址課)第六課、人流量測算方法.mp4
07.(選址課)第七課、選鋪要求.mp4
08.(選址課)第八課、人流動向.mp4
09.(選址課)第九課、計算投產比.mp4
10.(添加劑課)1、成癮術.mp4
11.(添加劑課)2、除腥法.mp4
12.(添加劑課)3、增鮮術.mp4
13.(添加劑課)4、增重術.mp4
14.(添加劑課)5、保鮮術.mp4
15.(添加劑課)6、調香術.mp4
16.第一課、餐飲老板抖音課.mp4
17.第二課、流量池.mp4
18.第三課、算法.mp4
19.第四課、變現路徑.mp4
20.第五課、查找對標.mp4
21.第六課、短視頻案例.mp4
22.第七課、拆解對標二次創作.mp4
23.第八課、作品數據分析.mp4
24.第九課、抖音來客.mp4
25.(美團點評)第一課、美團點評運營模型.mp4
26.(美團點評)第二課、美團點評搭建.mp4
27.(美團點評)第三課、ROS經營分.mp4
28.(美團點評)第四課、頭圖設計.mp4
29.(美團點評)第五課、套餐設計.mp4
30.(美團點評)第六課、推廣通.mp4
31.(美團點評)第七課、智能展位.mp4
32.(美團點評)第八課、上榜條件.mp4
33.(美團點評)第九課、上榜方法1.mp4
34.(美團點評)第十課、上榜方法2.mp4
35.(美團點評)第十一課、處理差評.mp4

大本鐘下送快遞——上面擺,下面寄。