簡介:
telegram AI全自動翻譯客服機器人源碼/帶視頻搭建教程
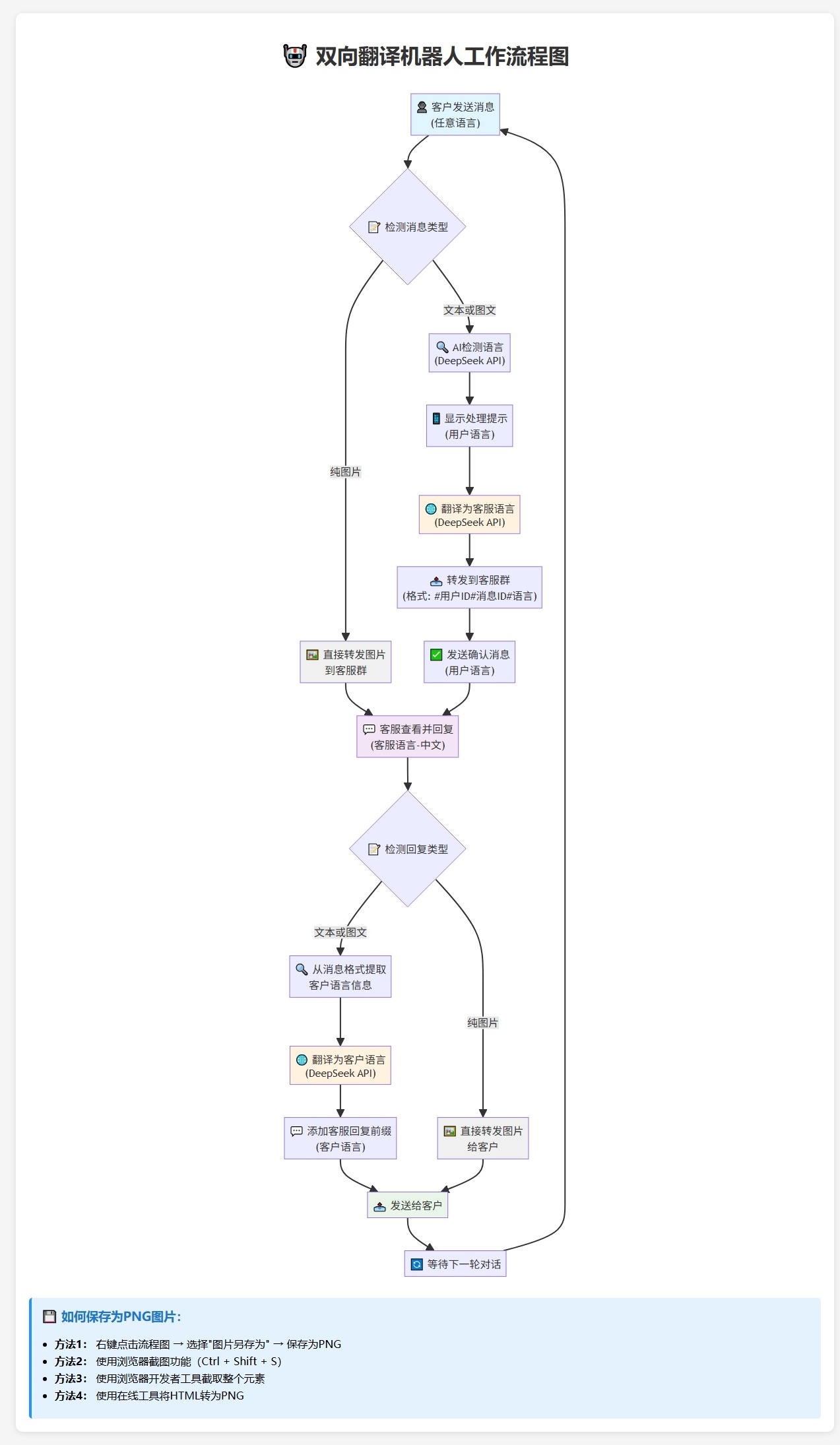
功能說明:
1.雙向功能,這個不用說
2.將客戶消息翻譯為客服配置的指定語言,不管客戶消息是哪個國家的語言,只要是Deepseek能識別的語言都可以。
3.將客戶發送的消息翻譯為符合客戶國家口語習慣的語言
圖片:



溫馨提示:本站提供的一切軟件、教程和內容信息都來自網絡收集整理,僅限用于學習和研究目的;不得將上述內容用于商業或者非法用途,否則,一切后果請用戶自負,版權爭議與本站無關。用戶必須在下載后的24個小時之內,從您的電腦或手機中徹底刪除上述內容。如果您喜歡該程序和內容,請支持正版,購買注冊,得到更好的正版服務。我們非常重視版權問題,如有侵權請郵件與我們聯系處理。敬請諒解!
